市级 | 惠州市公安局
机动车注销登记
立即办理 订阅指南 查看详细版指南
(温馨提示:此事项在线办理的账户可信等级需达到L2级及以上)

基本信息

事项名称
机动车注销登记
日常用语
机动车注销登记
预计办理总用时
1 ( 工作日 )
到办事现场次数
0
可办理方式
窗口办理,网上办理
是否支持预约办理
网上预约地址
是否网上办理
网办地址
是否支持物流快递
是否支持网上支付
是否支持自助终端办理

审批结果

序号 名称 类型 模板 样例 关联状态
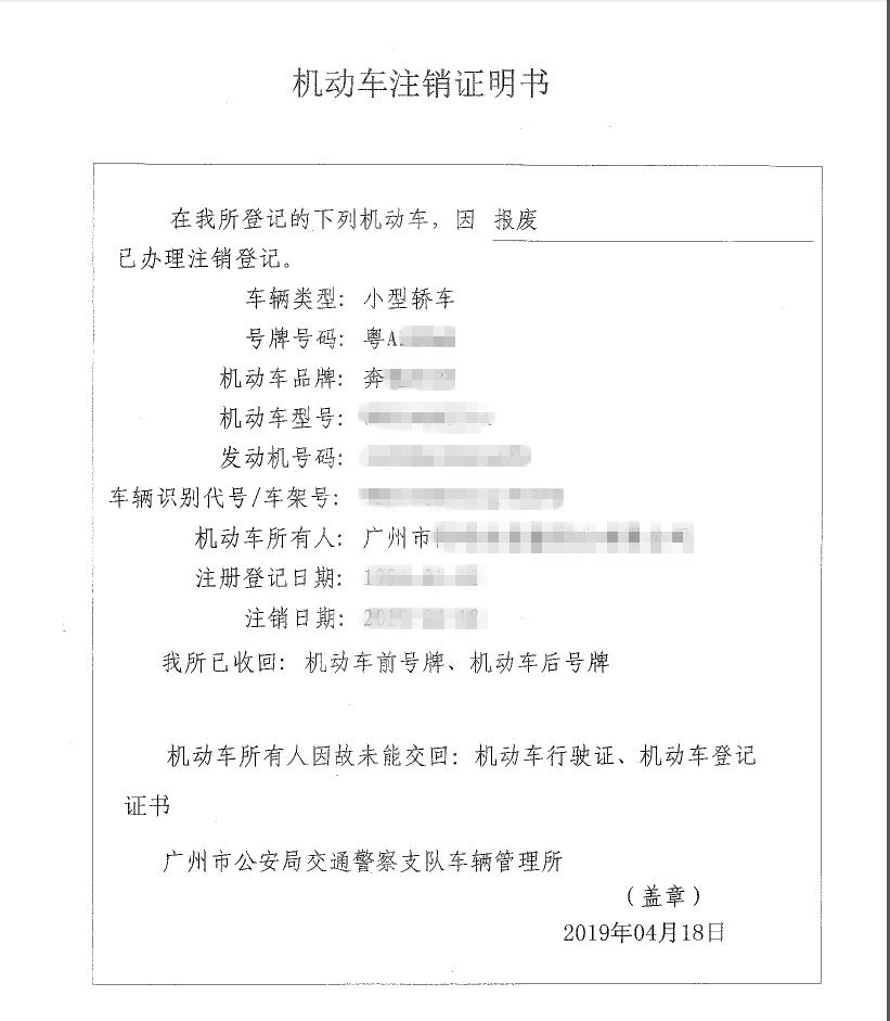
1 机动车注销证明 其他 机动车注销证明.jpg 机动车注销证明.jpg 无电子证照

受理标准

可办理人群 自然人,企业法人,事业法人,社会组织法人
可办理具体条件 根据《机动车》

办理流程

网上办理流程:
1.申请。申请人可通过网上方式提出申请,在线填写申请表单,上传规定格式的申请书及其他申请材料。不按规定要求填写申请书及上传其他申请材料的,视为无效申请
2.受理。办理机关收到申请材料后作出受理或不予受理决定
3.经审查,材料不全或不符合法定形式的,办理机关应一次性告知申请人需补正的全部内容。需要补正申请材料的,受理人将申请材料退回申请人后,本次申请即终止。申请人补正申请材料后,可以重新提出申请
4.出具结果

窗口办理流程:
1.申请:报废公司受理资料并拆解车辆。拆解后当场出具《报废机动车回收证明》,并由报废公司提交至报废地车管所。
2.审核:报废地车管所当场审核受理资料。
3.审批:审核通过后,进行审批。
4.办结:符合审批条件的,现场出具注销证明。

1

收件

1.申请事项依法不需要取得行政许可的,应当场告知申请人不予受理并出具不予受理通知书;2.申请事项依法不属于本行政机关职权范围的应当场出具不予受理通知书,并在受理通知书上告知申请人向相关行政机关提出申请;3.申请人隐瞒有关情况或者提供虚假材料申请的,出具不予受理通知书。4.不能当场审查不齐全或不符合法定形式的,当场出具收件通知书,五日内审查材料不齐全或不符合法定形式的,出具包含具体补正要求的一次性告知通知书;5.能当场判断申请材料需要补正的,应当场出具一次性告知通知书。

.核对申请人是否符合申请条件;2.依据办事指南中材料清单逐一核对是否齐全;3.核对每个材料是否涵盖材料要求中涉及的内容和要素。
2

受理

1.能当场受理或通过当场补正达到受理条件的,直接进入受理步骤,当场出具受理通知书;2.根据一次性告知通知书内容进行补正后达到受理条件的,出具决定受理通知书;3.收件之日起5个工作日内未收到一次性告知通知书的,从收件之日起即为受理。

1.核对申请人是否符合申请条件;2.依据办事指南中材料清单逐一核对是否齐全;3.核对每个材料是否涵盖材料要求中涉及的内容和要素。
3

审查

提出初步意见,转入决定步骤。

1.该未开放档案内容是否涉及国家秘密、工作秘密、商业秘密和个人隐私。 2. 该未开放档案是否涉及《各级国家档案馆馆藏档案解密和划分控制使用范围的暂行规定》第七条规定。
4

决定

1.申请符合国家未开放档案利用规定的,准予行政许可。 2.申请不符合国家未开放档案利用规定的,不准予行政许可。

复核审查步骤阶段提出的初步意见。
5

制证

准予行政许可决定书 不准予行政许可决定书

窗口领取、代理人送达、委托送达、公告送达、邮寄送达
6

送达

1.准予行政许可的颁发《准予行政许可决定书》 2.不予行政许可的颁发《不予行政许可决定书》

窗口领取、代理人送达、委托送达、公告送达、邮寄送达

申请材料

材料清单

包含材料9份    显示免提交的材料,办事无需携带原件提交

  • 1
    机动车注册、转移、注销登记申请表
    原件:1  | 复印件:0  | 纸质
  • 2
    机动车所有人身份证明
    原件:1  | 复印件:0  | 纸质
  • 3
    机动车登记证书
    原件:1  | 复印件:0  | 纸质
  • 4
    机动车行驶证 已关联电子证照
    原件:1  | 复印件:0  | 纸质
  • 5
    报废机动车回收证明
    原件:1  | 复印件:0  | 纸质
  • 6
    属于非法拼(组)装或者达到国家强制报废标准的机动车被依法收缴并强制报废的,需提供机动车被依法收缴的法律文书
    原件:1  | 复印件:0  | 纸质
  • 7
    代办人身份证明及授权委托书
    原件:1  | 复印件:0  | 纸质
  • 8
    属于机动车灭失的还应当提交机动车灭失证明
    原件:1  | 复印件:0  | 纸质
  • 9
    属于因质量问题退车的还应当提交机动车制造厂或者经销商出具的退车证明
    原件:1  | 复印件:0  | 纸质

窗口办理

惠州市交警支队车辆管理所3号楼3楼档案室

  • 办理地点:

    惠州市仲恺区惠风西一路3号车辆管理所3号楼3楼档案室1号窗口

  • 中心电话:

    0752-12123

  • 办公时间:

    星期一至星期五(正常工作日):上午8:30-12:00,下午14:00-17:30(法定节假日除外)

  • 位置指引:

分享与下载

可下载简版指南PDF版本,也可以分享给需要的朋友们